安檢門系列
安檢門系列
- 安檢類產品
- 車底檢查設備系統
- 特勤安檢
-
X光安檢機
- 4030A行李安檢機
- 5030A-安檢機
- 5030B-安檢機
- 5030C-安檢機
- 5030C翻蓋款-安檢機
- 5030D-雙視角安檢機
- 6550A-安檢機
- 6550C-安檢機
- 6550D-雙視角安檢機
- 8065A-安檢機
- 8065C-安檢機
- 8065D-雙視角安檢機
- 10080A-安檢機
- 10080C-安檢機
- 10080D-雙視角安檢機
- 100100A-安檢機
- 100100C-安檢機
- 120100-安檢機
- 150180-安檢機
- 200200-安檢機
- ZK-6550D(雙源雙視角)X光安檢機
- 8065D(雙源雙視角)X光安檢機
- 安檢門ZK140100龍門式X光安檢設備
- 安檢機ZK-200200高清型X光安檢設備
- 安檢機ZK-150180高清型X光安檢設備
- 安檢機ZK100100C型X光安檢機
- 安檢機ZK100100A型X光安檢機
- 安檢機ZK10080C型X光安檢機
- 安檢機ZK10080A型X光安檢機
- 安檢機ZK-8065C型X光安檢機
- 安檢機ZK-8065A型X光安檢機
- 安檢機ZK-6550C型X光安檢機
- 安檢機ZK-6550A型X光安檢機
- 安檢機ZK5030C型X光安檢機
- 安檢機ZK5030A型X光安檢機
-
安檢門系列
- 29寸大屏安檢門ZK-816W
- 拍照安檢門804AW雙
- AI人臉熱成像測溫安檢門808JT
- AI人臉熱成像測溫門808AT
- 便攜式安檢門
- 便攜式人臉熱成像
- 測溫盒子
- 測溫門801AT
- 測溫門802AT
- 測溫門803AT
- 單光熱成像測溫安檢門806JT
- 單光熱成像測溫安檢門807JT
- 單光熱成像測溫門806AT
- 單光熱成像測溫門807AT
- 單區ZK801D
- 單區ZK801A
- 高端型手機安檢門
- 公交車測溫盒
- 金屬安檢門801
- 金屬安檢門802
- 金屬安檢門803
- 金屬安檢門804
- 金屬測溫安檢門801JT
- 金屬測溫安檢門802JT
- 金屬測溫安檢門803JT
- 經濟型手機安檢門
- 熱成像測溫+安檢門808JT-C
- 熱成像純測溫門808AT-C
- 熱成像攝像機
- 人臉熱成像安檢門伴隨佩戴口罩功能
- 人臉熱成像伴隨佩戴口罩功能
- 人臉熱成像伴隨佩戴口罩功能移動式
- 手機安檢門ZK8058
- ZK808熱成像體溫篩查安檢門
- ZK808AT熱成像體溫篩查安檢門
- 801AT型紅外體溫篩查門
- 快遞X光安檢機是快遞公司要安裝么?
- 便攜式遠紅外人體測溫盒 測溫門
- 遠紅外人體測溫儀 測溫門
- 在公共場所設置安檢機和安檢門
- 便攜型熱成像體溫篩查儀
- 便攜型熱成像體溫篩查儀
- 熱成像式體溫篩查安檢門
- 803測溫型通過式金屬安檢門
- 便攜型熱成像體溫篩查儀
- ZK-807熱成像式體溫篩查安檢門
- ZK-806熱成像式體溫篩查安檢門
- 801-(6分區)金屬安檢門
- 安檢門滑槽
- 804系列通過式金屬安檢門
- 803--帶網絡視頻監控安檢門
- ZK803--大屏幕彩色液晶顯示型通過式金屬安檢門
- 803A--大屏幕液晶顯示型通過式金屬安檢門
- 803/33--33區專業精準型金屬安檢門
- 803/18--18分區精確型金屬安檢門
- 802防水型通過式金屬探測門
- 802型(6區位)通過式金屬安檢門
- ZK-800可折疊便攜式安檢門
- 手持式金屬探測器
- 鞋底金屬探測器
- 便攜式檢針機
- 地下金屬探測器
- 液探/炸探檢測儀
- 智能安檢分析儀
0755-89768358
89389822
安檢門系列
高端型手機安檢門
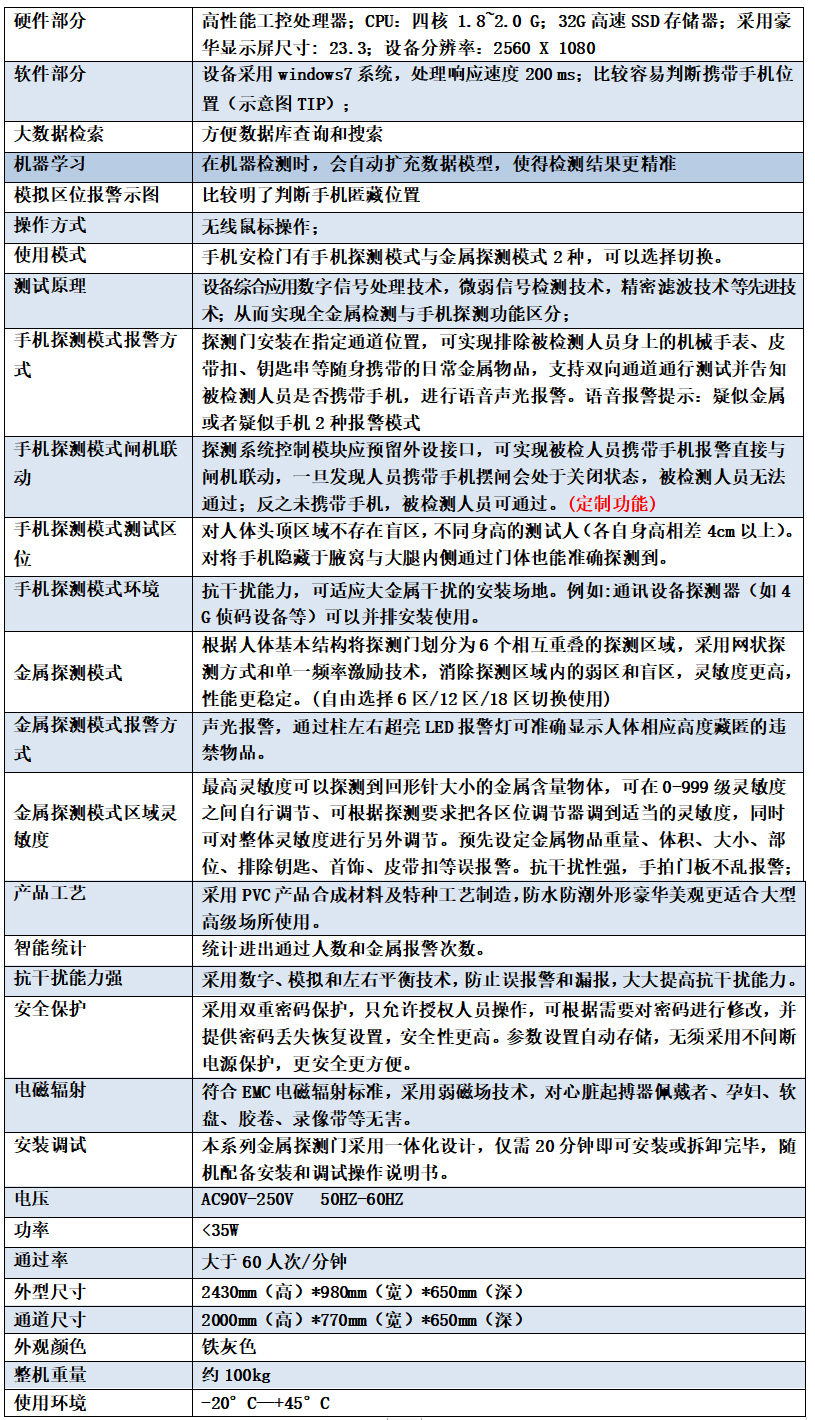
手機安檢門屬于金屬安檢門升級優化后專門針對手機進行檢測的產品。優質元器件制作,探測精準度高、操作簡單、外型輕穎美觀、通電即用,具有探測手機與探測金屬報警功能,設備常用于學校考場 會場 法院 政府及及保密場所。
1.手機探測模式:產品能有效的排除硬幣、眼鏡、手表、皮帶扣、磁鐵、鑰匙、香煙、打火機、不銹鋼水杯、雨傘等日常隨身攜帶物品的情況下,能準確分辨出無論是待機、關機,開機、移除電池、移除SIM卡等任何狀態下的手機,無論該類產品隱藏在人身上的任何位置,都可以檢測出來;
2.金屬探測模式:產品也能設置為普通安檢門使用,可以對管制刀具、管制槍支、金屬罐體、金屬管體或其他金屬違禁品等報警;
產品介紹
產品簡介:
手機安檢門屬于金屬安檢門升級優化后專門針對手機進行檢測的產品。優質元器件制作,探測精準度高、操作簡單、外型輕穎美觀、通電即用,具有探測手機與探測金屬報警功能,設備常用于學校考場 會場 法院 政府及及保密場所。
1.手機探測模式:產品能有效的排除硬幣、眼鏡、手表、皮帶扣、磁鐵、鑰匙、香煙、打火機、不銹鋼水杯、雨傘等日常隨身攜帶物品的情況下,能準確分辨出無論是待機、關機,開機、移除電池、移除SIM卡等任何狀態下的手機,無論該類產品隱藏在人身上的任何位置,都可以檢測出來;
2.金屬探測模式:產品也能設置為普通安檢門使用,可以對管制刀具、管制槍支、金屬罐體、金屬管體或其他金屬違禁品等報警;
基本參數:

設備示意圖:

尺寸圖:

相關產品
在線留言
























